Description. El proceso de manufactura es el conjunto de labores que se llevan a cabo para poder transformar las materias primas y convertirlas en productos manufacturados. La manufactura es utilizada en la industria para cambiar ya sea la consistencia, la dimensión, la forma, la firmeza o la belleza de la materia prima.. Proceso de manufactura. El proceso de manufactura es el conjunto de labores que se llevan a cabo para poder transformar las materias primas y convertirlas en productos manufacturados. La manufactura es utilizada en la industria para cambiar ya sea la consistencia, la dimensión, la forma, la firmeza o la belleza de la materia prima.

Procesos De Manufactura

PROCESO DE MANUFACTURA by Gregory Morales Issuu

Manufactura esbelta principios, herramientas, beneficios, ejemplos

EL DISEÑO DE MANUFACTURA Y LA RELACION ENTRE PRODUCTOS Y PROCESOS Mind Map

Proceso de manufactura Qué es, definición y concepto

Proceso de manufactura Qué es, definición y concepto

PPT PROCESOS DE MANUFACTURA I PowerPoint Presentation, free download ID6495899

Procesos de manufactura

Descripción De Un Proceso de Fabricación🚗 o Manufactura 🍰 Cómo Hacerlo ☝ YouTube
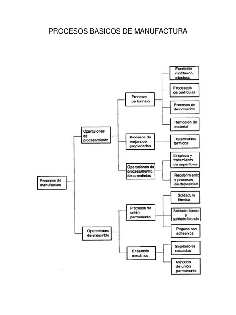
Procesos Basicos de Manufactura

Describir un proceso de Fabricación o manufactura TERCER GRADO DE PRIMARIA YouTube

Manufactura Qué es, definición y significado 2023 Economipedia

Manufactura ¿Qué es y cuales son sus principales caracteristicas?
Proceso de manufactura
Diapositiva proceso manufactura (1)

Guía ABC sobre los procesos de manufactura Aceromafe

PROCESOS DE MANUFACTURA PARTE 1 UDISTRITAL.mp4 YouTube

PPT SISTEMAS DE MANUFACTURA PowerPoint Presentation ID367686

Proceso de manufactura. Laminación

5 Tipos de procesos de manufactura industrial
Conocé los 5 tipos de procesos de manufactura. Repetitiva. Está conformada por líneas de producción encargadas de realizar un artículo de la misma forma durante todo su funcionamiento, sin variación alguna en diseño, requisitos o tiempos, ya que esto implicaría riesgo en los movimientos tanto positivos como negativos.. Se trata de un proceso de manufactura en el que se elimina material de un bloque inicial o pieza de trabajo para dar forma a un producto final. Es una de las formas más tradicionales y comunes de fabricación, especialmente en el trabajo con metales y otros materiales sólidos.. Es un tipo de proceso de manufactura en el cual se modifica la.